Composites

This week I want to create a composite that will be the mounting platform for my final project. In the final I want to attach vibrations motors to my dogs chest and for this I hat to mount the electronic somewhere. So I decide to create a composite plate for the dogs back. To build a fitting one I want to construct it in the right size to that it can be wear comfortable. The plate should fit like a small saddle.

So I tried to take some pictures from my dog with a measuring tape.

amy_lengh
amy_tall

With the images taken, I used them as background image in Fusion. After adding the images in Fusion I calibrate them depending on the measuring tape on the image.

fusion_calibrate
fusion_calibrate2

With the images in place I created three construction planes vertically along the dogs back. I used the arc tool to draw a line on the dogs back on the different positions. With three arcs in place I used the rising tool to create a surface along this three lines.

fusion_raising
fusion_raising2
fusion_raising3

After adding additional holes for the attachment of straps I extrude the plane for 2mm and round the corners of the model. I also drew another sketch from above to give it the saddle form. I extrude the sketch profile of the sketch through the first plane and used the trim tool to cut the plane that is outside of the extruded profile.

render1
render2
render3

Above you see the rendering of the model.

Adding 3D model

Because I wasn't satisfied with the result of the mould I wanted to add some more information about the shape of the dogs back. In the first try it seems like the saddle was to wide so I try to use the XBox Kinect sensor to scan the rough shape of the dog to get additional information about the dogs back size.

skanect

I had luck and the dog really didn't moved as much as I thought. So I get a nice model from the dogs back. I imported the model into Fusion and resized it to match the image with the measure tape I added in first place.

I cut the mash into three parts where I want to draw the arcs for the saddle form onto the dogs back.

image_scan_mix
image_scan_mix2
image_scan_mix3

I connected the three arcs by drawing a loft. This create a patch that connect the the arcs in space together. After that I added an additional sketch from top view to drew the shape from above I want to acquire. I extrude this in the patch view to create the pipe shaped element. This pipe I used to cut along it to become the form of the saddle.

arc
form
form2

As you can see in the images below, after thick the saddle patch I had a look at the model so see if it fit onto the 3D model and it seems like it does.

saddle
saddle2
saddl3

Download section

The custom dog saddle mount (f3d) download

Creating the test part

Warning!!! Working with resin can be dangerous. Please wear security gear from now on

security

test_mould
test_mould2

For this test I used "polyester harz" in combination with fiberglass. This is normally a combination that is used for car repairing. I used it to create my test part.

resin
warning
fibreglass

For the test part I create a quick mould with four wood profiles screwed to a wooden board. I used an additional profile as stamp to compress the mixture in the vice.

First you have to create the setup for your model. Here you have to choose the body you want to mill and orient the x/y/z axis that they match your machine setup.

test
test2
test3
test4

The next morning I opened the test mould and had a look at the test part. It figure out to be very thin and because of this it was still flexible. In my next part I will replace the fiberglass with cotton fiber and hope to get a thicker model than the test part.

testpart
surface
bend

Machine the mould

Mill the mould

I managed to create a mould out of the saddle model I created. It figured out to be more complicated to create the mould from this flat for then from a solid body like in week 12 (moulding and casting) but in the end I created the mould successfully. I used the Fusion 360 cam view to generate a machine path for our CNC. I exported the path with the post processor into a GRBL file and imported it into Universal Gcode Sender the CNC software.

cam0

Next on your created setup your create a 3D "adaptive clearing" job. Now your have a lot of options where you can exactly tell your machine what tool you are using how past it can mill a material with the given machine and tool and how deep are the cuts made on each step of the job. I used a 8mm mill as tool. Because I would use a very soft prototyping material I can drive very fast through the material.

cam2

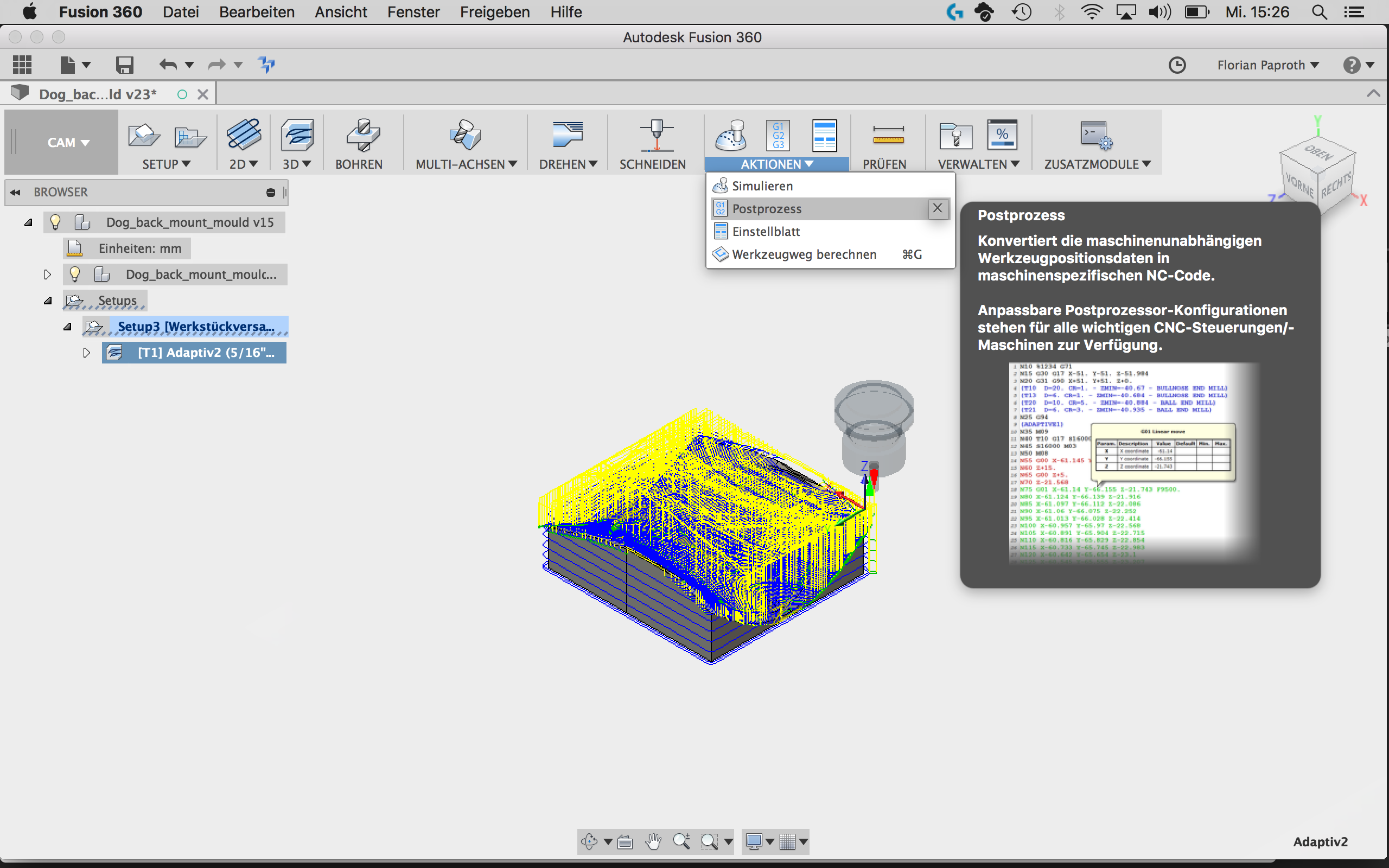
Now fusion calculate the machine path for the model. After thats done I had to export the machine code for our mill. To do this open the "post process" menu in the toolbar.

cam3

Here you have to tell fusion what kind of language does your milling software unterstand. In my case this is the GRBL option that will create a .nc file.

cam4

You can download the GRBL file ready to mill for your GRBL software of your choice. I use universal gcode sender on my mac.

Download section

Machine code for GRBL software (nc) download

Print the mould

Because I was ill during this Assignment and was not able to use the mill in our FabLab I decide not to wait until I am healthy again. I have a small 3D printer at home with a print volume of 12x12cm. I decide that I want to print the mould but it was too big. To I added a jigsaw sketch over it in Fusion 360 and cut the model in four parts that fit into my 3D printer.

up

I exported the four files as stl and printed them after each other in the printer. I choose a low fill in for the print because the object doesn't have to be strong. I only need its surface. I have a UP2 mini printer from Tiertime so I also use their very straight forward software to print the model.

mould
mould2

Here your can see the finished mould. It pressfit very well together. When casting the saddle there was not even to see there the parts of the mould connected because og the separator material between the mould and the resign that smooth the puzzle cuts out.

Download section

The custom dog saddle mount (f3d) download

About the resin Facts of the datasheet

For the final model I will use another material. It is "Epoxid Harz". It has a german datasheet with all the informations about it.

I use the resign Körapox 439 of the company Kömmerling. It is a glue for metal ceramic and glass and also a casting compound. It is a two component material with a mix ratio of 1,7:1 It should not be used under 12 degree celsius because the material don't become fully hard. it should be stored over 0 degree celsius.

danger

Danger with the resign

Be warned. Always wear protection gear for your breath, eyes and skin. This resign can harm your health. As said in the security description be aware not got get in touch with the raw material. It can etch your skin. When something is getting into your eyes flush your eyes constantly with water and contact your doctor as soon as possible. Same when the material will touch your skin. Always wear protection gloves.

Download section

Resin datasheet (pdf) download

Test fitting with the mould

With the mould I test the form and put it onto my dog. It seems to fit quite good so I used the mould to make the composite model. Because I created the model at the same time as the king figure in week 12, I also used tinfoil as separator for the mould.

fitting
fitting2

Because of the large flat surface the method with tinfoil as separator works here better because of the flatter surface the tinfoil didn't cracked and it worked better as separator.

Because my test part with five layers was very thin I used up to 10 layers of fiberglass to make the model more stable.

fitting
fitting4
fitting5

This results in a well fitting strong composite that will be reused later in my final project as base for the electronics and mechanics.